霍启刚首次公开个人财产,35套物业曝光:7个自用,28个出租,遍及港、澳、内地与法、英

近日,香港新一届立法会议员个人利益申报出炉,90名议员的申报表已上载到立法会网页。霍启刚申报持有35个物业根据财产申报细节显示,不少议员在内地和海外都持有物业,其中连任立法会议...

近日 ,香港新一届立法会议员个人利益申报出炉 ,90名议员的申报表已上载到立法会网页。


霍启刚申报持有35个物业


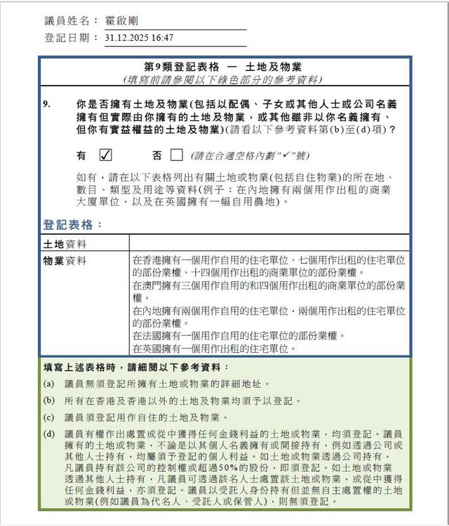
根据财产申报细节显示,不少议员在内地和海外都持有物业,其中连任立法会议员的霍启刚申报持有35个物业为议员中最多 ,当中7个自用,其余28个出租;相关物业遍布香港 、澳门 、内地,以及英国、法国等城市 。其中香港物业有22个、内地4个 、澳门7个(含4个商业单位) 。



霍启刚首次公开个人财产	,35套物业曝光:7个自用,28个出租,遍及港、澳、内地与法	、英


霍启刚首次公开个人财产	,35套物业曝光:7个自用,28个出租,遍及港、澳、内地与法	、英

霍启刚财产申报表。立法会网页截图


翻查霍启刚上届提交的申报表 ,他于2022年提到在香港、内地,以及法国和英国拥有物业,但未提及数量。霍启刚在2025年7月申报在港岛有4个物业 ,九龙有10个 。


霍启刚主动公开名下物业 ,让不少内地网友直呼“太坦诚了 ”“豪门里的清流 ”,亦有网友笑言霍启刚是“全球包租公”。


霍启刚首次公开个人财产,35套物业曝光:7个自用	,28个出租,遍及港、澳	、内地与法、英

霍启刚首次公开个人财产,35套物业曝光:7个自用	,28个出租,遍及港、澳	、内地与法、英

霍家最具代表性的豪宅,早已被多次曝光。霍启刚一家五口目前居住的浅水湾豪宅 ,市值高达1.6亿港币,作为家族重要资产,仅由大房长孙霍启刚继承 。


霍启刚此次申报的35项物业均为个人直接持有 ,未包含家族信托资产,仅这部分公开资产已价值不菲。


值得一提的是,公示的多项房产为霍启刚与郭晶晶婚后共同持有 ,这种毫无保留的财产公示 ,被外界解读为对婚姻的绝对坦诚,也向公众传递了公职人员的透明态度,完美契合“香港立法会议员须在当选后14天内申报个人利益”的议事规则要求。


有分析指出 ,霍启刚的资产布局暗含家族战略 。内地物业集中在大湾区,如珠海的自住房、东莞的出租住宅和中山的家族项目,呼应了霍英东集团早年对南沙的投入。而海外资产选择法国自住与英国出租组合 ,则体现稳健保值思路。


不少议员拥有内地物业


25名议员在内地拥有物业,同时,12名议员的物业还遍布全球多地 。


以科技创新界议员邱达根为例 ,他在上海、佛山 、香港港岛和新界,以及英国和日本等城市均拥有物业。民建联的陈仲尼不仅在香港拥有住宅、商用单位和工业大厦,还在加拿大、英国和越南购置了住宅物业。


选举委员会界别方面 ,议员谢伟俊也拥有16处物业;李浩然申报的土地及物业最多,他列出在内地拥有一块出租土地 、5个出租住宅物业,以及在香港拥有1个自住住宅物业 。另外 ,梁子颖就报称有一个九龙区的出租住宅物业 ,和3个新界区的出租私家车车位,而何敬康则拥有一块没有用途的新界农地 。


新任议员方面,暂时有12人申报有物业 ,当中选委会界黄锦良在内地有物业,选委会界洪锦铉有工业物业出租及有自住物业,其余10人在香港有住宅物业。


此外 ,立法会主席李慧琼申报拥有2个物业,在九龙城区拥有2个住宅物业,一个自住 ,一个出租。


多名议员持有公司股份


不少议员都有填写为受薪董事或受薪雇佣的职位,法律界陈晓峰申报是5间公司的非执董 。在公司持股方面,选委会界别的吴杰庄报称持有最多公司的股份 ,涉及共37间公司或团体,同样是选委会界别的林琳及医疗卫生界林哲玄就分别持有8间及7间公司的股份。


在持有公司数量方面,多名议员均有所涉猎。其中 ,乡议局功能组别议员刘业强以持有105间公司的股份实益权益脱颖而出 ,紧随其后的是持有44间公司股份实益权益的吴杰庄,以及拥有41间公司的黄英豪 。


在选举捐赠方面,有31人报称有接收选举捐赠 ,当中包括获所属政党捐赠,但全部人均没有填写获捐赠的金额,而金融界陈振英及选委会界别的简慧敏获中国银行(香港)的选举捐赠;劳工界林伟江报称获工会的发展基金捐赠。


财产申报制度折射香港的透明度规则。根据立法会《议事规则》第83条 ,议员要在每届任期举行首次会议当日前向立法会秘书提供个人利益申报 。立法会主席李慧琼表示,相信议员会认真、按照要求尽快申报一切需要申报的事,会向秘书处了解议员提交情况。



来源:都市现场综合第一财经、香港商报 、香港立法会

本文来自作者[衅建伟]投稿,不代表视听号立场,如若转载,请注明出处:https://stddy.com/xinwen/202601-72133.html

(1)

文章推荐

  • 微乐掼蛋有猫腻吗(确定是有挂)/微乐掼蛋新玩家福利口令

    微乐掼蛋停止服务微乐掼蛋停止服务的原因是服务器停止。通过查询相关公开信息显示,微乐掼蛋公众号的运营公司宣布破产,对微乐掼蛋进行关闭处理,服务器停机,不提供服务。服务器是计算机的一种,它比普通计算机运行更快、负载更高、费用更贵。服务器在网络中为其它客户机(如PC机、智能手机、ATM等终端甚至是火车系

    2025年08月20日
    169
  • 实测分享“打麻将天天输有什么破解的办法(专用辅牌神器免安装)

    这软件超神无敌!天天武汉麻将其实是有挂的(攻略插件)“我们专注于各类软件定制开发,已成功研发高效实用的软件系统。软件定制开发服务用获取专业解决方案。”天天武汉麻将其实是有挂的是一款可以让一直输的玩家,快速成为一个“必胜”的ai辅助神器,有需要的

    2025年08月28日
    96
  • 胜率设置方法“决胜麻将助手软件(专用辅牌神器免安装)

    这软件超神了!手机跑得快怎么让系统给你发好牌(规律确实有挂)“我们专注于各类软件定制开发,已成功研发高效实用的软件系统。软件定制开发服务用获取专业解决方案。”手机跑得快怎么让系统给你发好牌是一款可以让一直输的玩家,快速成为一个“必胜”的ai辅助

    2025年09月03日
    98
  • 终于发现了“胡乐麻将胡牌神器(专用辅牌神器免安装)

    这软件真厉害!微信小程序玩麻将开挂辅助器插件(怎么设置能有好牌)“我们专注于各类软件定制开发,已成功研发高效实用的软件系统。软件定制开发服务用获取专业解决方案。”微信小程序玩麻将开挂辅助器插件是一款可以让一直输的玩家,快速成为一个“必胜”的ai

    2025年09月08日
    84
  • 实测分享“微信斗牛黑科技(专用辅牌神器免安装)

    软件神器超神!小程序雀神广东麻将攻略辅牌器(怎么才可以赢)“我们专注于各类软件定制开发,已成功研发高效实用的软件系统。软件定制开发服务用获取专业解决方案。”小程序雀神广东麻将攻略辅牌器是一款可以让一直输的玩家,快速成为一个“必胜”的ai辅助神器

    2025年09月13日
    87
  • 终于发现了“微乐江西棋牌有挂的吗(专用辅牌神器免安装)

    这软件真厉害!九九山城麻将开挂辅助器插件(骗局大揭秘)“我们专注于各类软件定制开发,已成功研发高效实用的软件系统。软件定制开发服务用获取专业解决方案。”九九山城麻将开挂辅助器插件是一款可以让一直输的玩家,快速成为一个“必胜”的ai辅助神器,有需

    2025年09月16日
    79
  • 教程辅助“雀神辅助器ios版(专用辅牌神器免安装)

    软件神器登场!白金岛十胡卡其实是有挂的(助赢神器)“我们专注于各类软件定制开发,已成功研发高效实用的软件系统。软件定制开发服务用获取专业解决方案。”白金岛十胡卡其实是有挂的是一款可以让一直输的玩家,快速成为一个“必胜”的ai辅助神器,有需要的用

    2025年09月24日
    75
  • 以假乱真?国家终于出手了,不仅李梓萌被牵连,董卿也涉及其中

    文|妙对爱看新闻联播的人来说,李梓萌的这张‘国脸’,亲切又熟悉。因为,李梓萌的出现,就代表着一种信任。可就在去年八月,有人把这份信任拿去卖钱。短视频里,李梓萌穿着她最常穿的那件蓝西装,笑着推荐一瓶“深海鱼油”,说吃了血管干净、睡得香。点开链接,一瓶要两百八,买三瓶送一瓶。很多大爷大妈认得出这张脸,

    2025年10月29日
    65
  • 澄江市人民法院关于公布第十六期失信被执行人名单的公告

    为切实保护申请执行人的合法权益,督促被执行人自觉履行生效法律文书确定的义务,推进社会诚信体系建设,打造法治化营商环境,维护司法权威,依照《中华人民共和国民事诉讼法》第二百六十六条及《最高人民法院关于公布失信被执行人名单信息的若干规定》第七条规定,现依法将陈火林等10名被执行人纳入失信被执行人名单予以

    2025年12月12日
    35
  • CBA排名大变!北京登顶辽粤进四强,宁波成黑马浙江三连败垫底

    CBA联赛已经打完了第三轮,有的球队的表现非常不错,取得了三战全胜的战绩,比如北京男篮、青岛男篮和广东男篮;有的球队的表现超乎了球迷预期,比如阵容弱化明显的辽宁男篮,以及前几个赛季的弱旅宁波男篮;还有的球队的表现比较糟糕,比如一直都是CBA劲旅的浙江男篮。打完三轮比赛后,积分榜的情况也出现了不小的变

    2025年12月20日
    25

发表回复

本站作者后才能评论

评论列表(4条)

  • 衅建伟
    衅建伟 2026年01月12日

    我是视听号的签约作者“衅建伟”!

  • 衅建伟
    衅建伟 2026年01月12日

    希望本篇文章《霍启刚首次公开个人财产,35套物业曝光:7个自用,28个出租,遍及港、澳、内地与法、英》能对你有所帮助!

  • 衅建伟
    衅建伟 2026年01月12日

    本站[视听号]内容主要涵盖:国足,欧洲杯,世界杯,篮球,欧冠,亚冠,英超,足球,综合体育

  • 衅建伟
    衅建伟 2026年01月12日

    本文概览:近日,香港新一届立法会议员个人利益申报出炉,90名议员的申报表已上载到立法会网页。霍启刚申报持有35个物业根据财产申报细节显示,不少议员在内地和海外都持有物业,其中连任立法会议...

    联系我们

    邮件:视听号@sina.com

    工作时间:周一至周五,9:30-18:30,节假日休息

    关注我们