社保费用返还,2025年12月31日截止!

明确:稳岗返还、技能补贴双延续!今年4月,人力资源社会保障部、财政部、国家税务总局三部门联合印发《关于延续实施失业保险稳岗惠民政策措施的通知》。该通知的发布,对企业和员工都有利...

明确:

稳岗返还、技能补贴双延续!


今年4月,人力资源社会保障部 、财政部、国家税务总局三部门联合印发《关于延续实施失业保险稳岗惠民政策措施的通知》 。


社保费用返还	,2025年12月31日截止!


该通知的发布,对企业和员工都有利好,如何解读?


总结两个要点 ,一起了解。


要点一:延续实施稳岗返还政策,最高返还60%


该项政策明确:

参保企业足额缴纳失业保险费12个月以上,上年度未裁员或裁员率不高于上年度全国城镇调查失业率控制目标 ,30人(含)以下的参保企业裁员率不高于参保职工总数20%的,可以申请失业保险稳岗返还。

政策要点:


✅还多少?

大型企业按不超过企业及其职工上年度实际缴纳失业保险费的30%返还;中小微企业按不超过60%返还 。

注意!返还比例的基数不是按单位缴纳的部分,而是企业和职工个人实际缴纳失业保险费用的总额。


✅怎么用?

稳岗返还资金可用于职工生活补助、缴纳社会保险费 、转岗培训、技能提升培训等稳定就业岗位以及降低生产经营成本支出。


✅谁可以申请?

社会团体、基金会 、社会服务机构、律师事务所、会计师事务所 、以单位形式参保的个体工商户参照实施 。


企业申请标准:

2024年足额缴纳失业保险费≥12个月;

上年度裁员率不高于国家失业率控制目标(2024年度为5.5%);

30人(含)以下的参保企业上年度裁员率不高于参保职工总数20%。

注意:裁员率按上年度参保职工减少人数或领取失业保险金人数与上年度参保职工人数比较确定 ,符合条件之一即可享受稳岗返还。


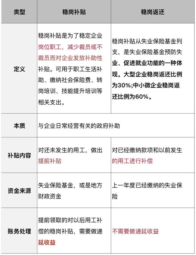
提醒:⚠️注意 稳岗返还≠稳岗补贴!


稳岗补贴和稳岗返还 ,从字面上我们就可以看出这是为稳固工作岗位而给予企业的一种特殊性质财政补助资金 。两者之间主要存在以下异同点:


社保费用返还,2025年12月31日截止!


要点二:延续实施技能提升补贴政策,最高可领2000元


该项政策明确:

参加失业保险12个月以上的企业在职职工或领取失业保险金人员 ,取得初级(五级) 、中级(四级)、高级(三级)技能人员职业资格证书或职业技能等级证书的,可按规定相应领取不超过1000元、1500元 、2000元的技能提升补贴 。


政策要点:

✅同一职业(工种)同一等级只能申请并享受1次不得和职业培训补贴重复享受。


✅已持有同一职业(工种)高等级证书或享受相应补贴的不再享受低等级证书补贴。


✅每人每年可享受1次补贴,省级人力资源社会保障部门可结合本地实际 ,对取得急需紧缺职业(工种)证书的,在此基础上增加2次补贴次数,并参照当地职业培训补贴标准 ,合理确定对职业技能等级证书的具体补贴标准 。


很多小伙伴关心自己能不能领取,怎么领取,看这里⬇️


申报对象:

1.取得职业资格证书或职业技能等级证书的企业在职职工。

2.领取失业保险金期间取得职业资格证书或者职业技能等级证书的参保失业人员。


证书范围:

在职业资格证书或职业技能等级证书核发之日起12个月之内申请有效

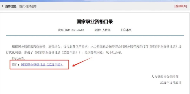
技能人员职业资格证书:在国家职业资格目录二里可查


社保费用返还	,2025年12月31日截止!


职业技能等级证书:在技能人才评价证书全国联网查询平台可查


社保费用返还,2025年12月31日截止!


延续实施稳岗返还政策

企业免申即享


一、新疆乌鲁木齐


9月30日,乌鲁木齐市人社局发布通知 ,明确失业保险稳岗返还 。


申领条件:


需同时符合以下条件:

1.依法参加失业保险并足额缴纳失业保险费12个月以上且当前处于正常参保缴费状态的;


2.上年度未裁员或裁员率不超过上年度全国城镇调查失业率控制目标(5.5%) ,30人(含)以下的参保企业裁员率不高于参保职工总数20%的。


享受标准和时限:

大型企业按企业及其职工上年度实际缴纳失业保险费的30%返还,中小微企业按60%返还。社会团体、基金会 、社会服务机构、律师事务所、会计师事务所 、以单位形式参保的个体工商户参照实施 。


稳岗返还资金用于职工生活补助、缴纳社会保险费、转岗培训 、技能提升培训等稳定就业岗位以及降低生产经营成本支出。


政策执行期限至2025年12月31日。


二、安徽


9月8日,安徽人社厅发布《关于开展2025年失业保险稳岗返还工作的通告》 ,明确今年延续实施失业保险稳岗返还政策 。

社保费用返还,2025年12月31日截止!


申领条件:

  • 依法参加失业保险并累计足额缴纳失业保险费12个月以上;
  • 非严重违法失信受联合惩戒单位;
  • 2024年度未裁员或裁员率不高于5.5%,30人(含)以下的用人单位裁员率不高于参保职工总数的20%。


返还标准:

大型企业按企业及其职工上年度实际缴纳失业保险费的30%返还 ,中小微企业按60%返还,按规定提高相关企业返还比例。


三、江苏


江苏省人力资源社会保障厅 、省财政厅发布《关于做好2025年度失业保险稳岗返还工作的通知》 。

社保费用返还,2025年12月31日截止!


1.享受条件

参保企业(单位)上年度足额缴纳失业保险费12个月以上 ,无历史欠费,审核当月参保状态正常,上年度未裁员或裁员率不高于5.5% ,30人(含)以下的参保企业(单位)裁员率不高于参保职工总数20%的,可申请稳岗返还 。严重失信企业不享受稳岗返还。


2.返还标准

中小微企业 、以单位形式参保的个体工商户按企业及其职工上年度实际缴纳失业保险费的60%返还,大型企业及其他单位按30%返还。

2025年4月底前补缴的上年度失业保险费参与返还金额计算 。


四、四川


四川省人力资源社会保障厅、财政厅 、税务局联合印发通知 ,延续实施失业保险稳岗惠民政策 ,包括延续实施失业保险稳岗返还、延续实施技能提升补贴、扩大一次性扩岗补助政策实施范围三方面内容。

社保费用返还,2025年12月31日截止!

1.延续实施失业保险稳岗返还方面

向符合条件的参保企业发放失业保险稳岗返还资金。大型企业按企业及其职工上年度实际缴纳失业保险费的30%返还,中小微企业按60%返还 。


2.延续实施技能提升补贴方面

参加失业保险1年以上的企业在职职工或领取失业保险金人员 ,取得技能人员职业资格证书或职业技能等级证书的,每人每年可申领1次技能提升补贴,补贴标准为初级(五级)1000元 、中级(四级)1500元、高级(三级)2000元。取得我省公布的“15+ N”重点产业链急需紧缺职业(工种)中级(四级)及以上等级证书的 ,可增加享受2次补贴,并将补贴标准提高至中级(四级)2000元、高级(三级)2500元。


3.扩大一次性扩岗补助政策实施范围方面

将现行一次性扩岗补助政策享受对象由参保企业扩大至参保企业和社会组织(按规定在民政部门办理登记的社会团体 、基金会和社会服务机构),补助标准为1500元/人 。


上述政策执行期限为1月1日至12月31日。


五、山东济南


7月17日 ,济南市人力资源和社会保障局等三部门发布《关于做好失业保险援企稳岗政策落实工作的通知》。

社保费用返还,2025年12月31日截止!


1.延续实施稳岗返还政策

享受稳岗返还的企业应同时具备以下条件:

  • 参加失业保险并连续足额缴纳失业保险费12个月以上;
  • 2024年度企业裁员率不高于5.5%,30人(含)以下企业裁员率不高于20% 。

大型企业按企业及其职工上年度实际缴纳失业保险费(不含补缴历年欠费及滞纳金)的30%返还 ,中小微企业返还比例为60%。

执行期限至2025年12月31日。


2.延续实施技能提升补贴政策

  • 申领条件 。参加失业保险1年以上的企业在职职工或领取失业保险金期间的失业人员,取得技能人员职业资格证书或职业技能等级证书,可在发证日期12个月以内申领技能提升补贴 。
  • 补贴标准。根据证书等级不同 ,初级(五级)为1000元、中级(四级)为1500元 、高级(三级)为2000元。同一职业(工种)同一等级只能申请并享受一次 ,且不得和职业培训补贴重复享受 。已持有同一职业(工种)高等级证书或享受相应补贴的,不再享受低等级证书补贴。
  • 享受次数。自2025年4月16日起,每人每年可享受1次技能提升补贴 ,结合我市实际,对取得急需紧缺职业(工种)证书的,可在此基础上增加2次补贴次数 。2025年4月16日前已提交申请、已发放的 ,按原政策执行申领次数,计入全年申领次数。


注意事项:

2025年1月1日至6月16日前已按要求提交申请且申请时符合申领条件的,可予以补发。

政策执行期限至2025年12月31日 。


3.做好失业人员生活保障

对领取失业保险金且距离法定退休年龄不足一年的失业人员 ,领金期限可延长至法定退休年龄。在实施渐退式法定退休年龄期间,由失业保险基金按照规定为其缴纳企业职工基本养老保险费。按照“先缴后补 ”模式落实政策,大龄领金人员自行参加企业职工基本养老保险并缴费后 ,可以到经办机构申请领取由失业保险基金承担的费用 。


4.做好一次性扩岗补助政策落实工作

对招用毕业年度及离校两年内未就业高校毕业生及16-24岁登记失业青年,签订劳动合同,并按规定为其足额缴纳3个月以上的失业、工伤 、职工养老保险费的社会组织 ,参照企业享受一次性扩岗补助政策 ,政策执行至2025年12月31日。


六 、贵阳


8月21日,贵阳人社发布通知,明确2025年失业保险稳岗惠民政策延续实施。

社保费用返还	,2025年12月31日截止!


1.稳岗返还申领条件

参保企业足额缴纳失业保险费12个月以上,上年度未裁员或裁员率不高于上年度全国城镇调查失业率控制目标(5.5%),30人(含)以下的参保企业裁员率不高于参保职工总数20%的 ,可以享受失业保险稳岗返还 。


2.稳岗返还标准

大型企业按企业及其职工上年度实际缴纳失业保险费的30%返还,中小微企业按60%返还 。

政策执行至2025年12月31日。



稳岗补贴需要缴税吗?


一、增值税


依据国家税务总局2019年第45号《关于取消增值税扣税凭证认证确认期限等增值税征管问题的公告》第七条规定:


纳税人取得的财政补贴收入,与其销售货物、劳务 、服务、无形资产、不动产的收入或者数量直接挂钩的 ,应按规定计算缴纳增值税。纳税人取得的其他情形的财政补贴收入,不属于增值税应税收入,不征收增值税 。


纳税人收到稳岗补贴 ,一般主要用于员工的生活补助 、转岗培训、技能提升等相关支出,并不属于与销售货物、劳务 、服务、无形资产、不动产的收入或者数量直接挂钩的情形,因此不需要缴纳增值税。


二 、企业所得税


根据企业所得税法规定 ,以下收入属于不征税收入:

(1)财政拨款;

(2)依法收取并纳入财政管理的行政事业性收费、政府性基金;

(3)国务院规定的其他不征税收入。


而对于这些不征税收入来说 ,还必须符合以下条件,才能够作为“不征税收入”处理:

(1)企业能够提供规定资金专项用途的资金拨付文件;

(2)财政部门或其他拨付资金的政府部门对该资金有专门的资金管理办法或具体管理要求;

(3)企业对该资金以及以该资金发生的支出单独进行核算 。

在实务工作中,一般会选择直接纳税申报。一是因为上述条件较为苛刻 ,核算麻烦;二是选择不征税处理后,其相应的支出也不能扣除,也就是说选择“征税”还是“不征税 ”处理 ,对企业影响不大,即意义不大。


三、个人所得税


根据个人所得税法第四条以及《个人所得税法实施条例》第六条等规定,免征个人所得税的情形主要包括:按照国务院规定发放的政府特殊津贴 、院士津贴 ,以及根据国家有关规定,从企业 、事业单位、国家机关、社会组织提留的福利费或者工会经费中支付给个人的生活补助费等 。


而企业收到稳岗补贴并支付给员工,不属于免征个人所得税的津贴 、补贴 ,因此应在取得稳岗补贴金额时按“工资薪金”项目缴纳个人所得税。


来源:中国会计报

本文来自作者[小虫会飞]投稿,不代表视听号立场,如若转载,请注明出处:https://stddy.com/wiki/202511-57612.html

(41)

文章推荐

  • 广西友乐麻将究竟到底有挂吗(确实有挂吗).广西友乐麻将官方网站?

    广西友乐麻将游戏里如何切换头像?要在广西友乐麻将游戏中切换头像,首先需要进入游戏的设置界面。在设置界面中,玩家应寻找并点击“头像”或“个人资料”一类的选项。选取“头像”选项后,玩家可以浏览并选取一个新头像,或者上传一张新图片作为头像。在广西友乐麻将游戏中,玩家若想更换头像,首先需进入游戏内的设

    2025年08月01日
    109
  • 玩家必备教程“抢红包扫雷躲避指定尾数开挂软件”(详细透视教程)-今日头条

    软件神器超酷!微信小程序微乐斗地主自建房怎么拿好牌(怎么增加胜率)“我们专注于各类软件定制开发,已成功研发高效实用的软件系统。软件定制开发服务用获取专业解决方案。”微信小程序微乐斗地主自建房怎么拿好牌是一款可以让一直输的玩家,快速成为一个“必胜

    2025年09月12日
    69
  • 胜率设置方法“微友麻将软挂神器(专用辅牌神器免安装)

    软件神器超燃!多乐跑得快创建房间怎么提升胜率(怎么能赢发牌规律)“我们专注于各类软件定制开发,已成功研发高效实用的软件系统。软件定制开发服务用获取专业解决方案。”多乐跑得快创建房间怎么提升胜率是一款可以让一直输的玩家,快速成为一个“必胜”的ai

    2025年09月15日
    76
  • 分享辅助“闲逸跑得快神器通用版(助赢神器通用版)

    软件神器超优!微乐陕西三代为什么一直输(攻略插件)“我们专注于各类软件定制开发,已成功研发高效实用的软件系统。软件定制开发服务用获取专业解决方案。”微乐陕西三代为什么一直输是一款可以让一直输的玩家,快速成为一个“必胜”的ai辅助神器,有需要的用

    2025年09月25日
    72
  • 终于发现“微乐二七王开挂视频(专用辅牌神器免安装)

    软件神器爆赞!贵阳哈哈捉鸡麻将有软件吗(必赢神器)“我们专注于各类软件定制开发,已成功研发高效实用的软件系统。软件定制开发服务用获取专业解决方案。”贵阳哈哈捉鸡麻将有软件吗是一款可以让一直输的玩家,快速成为一个“必胜”的ai辅助神器,有需要的用

    2025年09月27日
    68
  • 跑步,能改变一个人的风水!

    35岁还在熬夜刷手机的人,第二天照镜子连自己都嫌晦气。这不是脸色问题,是整个人散发的磁场塌了。北京三甲医院心理科去年统计,早六点前起床跑步的人,抑郁就诊率比夜猫子低63%。数字冷冰冰,却戳穿一个真相:你所谓运气差,可能只是身体电量低。杭州一位做直播运营的姑娘,连续三个月完不成KPI,头发大

    2025年11月05日
    48
  • 高市拒绝撤回谬论,不到48小时,中方深切哀悼,日本重要人物逝世

    2025年11月,中日关系本来就绷着弦,日本那边新上台的首相高市早苗一开口,就把台海问题搅得更浑水更深。她在国会答辩时,直接把台湾局势跟日本存亡挂钩,说如果台海出事儿伴随武力,日本可能认定为存亡危机事态,能动用集体自卫权出兵干预。这话一出,中国这边马上炸锅,外交部和国台办轮番抗议,说这严重干涉内政,

    2025年11月18日
    40
  • 今冬数九时间表来了!从哪天开始入九?春节在几九?过年很冷吗?

    “一九二九不出手;三九四九冰上走;五九六九沿河看柳;七九河开;八九雁来;九九加一九,耕牛遍地走。”每到年底,一些老人都会念叨:“要开始数九计算寒天”了,“数九”也意味着我国进入了一年中最冷的时间段。那么今年从哪天开始数九?春节又在几九?过年很冷吗?我们早点来了解一下。在古代,冬天寒冷而漫长,在没有空

    2025年12月14日
    32
  • “古典第一美人”何晴辞世,与许亚军的半生羁绊

    “古典第一美人”何晴辞世,与许亚军的半生羁绊:从《风荷怨》定情到共护儿成长12月13日,唯一演遍中国四大名著的“古典第一美人”何晴在北京安然离世的消息,让演艺圈陷入集体哀悼。而在众多缅怀的声音中,她与许亚军那段始于荧幕、终于温情的半生羁绊,更成为观众追忆这位传奇女演员时最动人的注脚——从《风荷怨》里

    2025年12月15日
    24
  • 这下麻烦大了!不到72小时,那尔那茜再迎4个噩耗,个个戳她心窝

    阅读此文之前,麻烦您点击一下“关注”,既方便您进行讨论和分享,又能给您带来不一样的参与感,感谢您的支持。本文信源来自权威报道:【红星新闻、潇湘晨报、大江网、大皖新闻、光明网】等(详细信源附在文章末尾)。为提升文章可读性,细节可能存在润色,请理智阅读,仅供参考!文|娱情娱理编辑|娱情娱理前言前不久,那

    2025年06月24日
    204

发表回复

本站作者后才能评论

评论列表(4条)

  • 小虫会飞
    小虫会飞 2025年11月12日

    我是视听号的签约作者“小虫会飞”!

  • 小虫会飞
    小虫会飞 2025年11月12日

    希望本篇文章《社保费用返还,2025年12月31日截止!》能对你有所帮助!

  • 小虫会飞
    小虫会飞 2025年11月12日

    本站[视听号]内容主要涵盖:国足,欧洲杯,世界杯,篮球,欧冠,亚冠,英超,足球,综合体育

  • 小虫会飞
    小虫会飞 2025年11月12日

    本文概览:明确:稳岗返还、技能补贴双延续!今年4月,人力资源社会保障部、财政部、国家税务总局三部门联合印发《关于延续实施失业保险稳岗惠民政策措施的通知》。该通知的发布,对企业和员工都有利...

    联系我们

    邮件:视听号@sina.com

    工作时间:周一至周五,9:30-18:30,节假日休息

    关注我们