涉嫌犯罪,“杰出女企业家”熊海涛被留置调查,3家上市公司紧急公告!其与丈夫同登富豪榜,财富达140亿元

1月27日晚,东材科技(601208)、毅昌科技(002420)、高盟新材(300200)集体公告,公司实际控制人熊海涛被留置、立案调查。东材科技称,公司于2026年1月27日...

1月27日晚 ,东材科技(601208) 、毅昌科技(002420)、高盟新材(300200)集体公告,公司实际控制人熊海涛被留置、立案调查 。

涉嫌犯罪,“杰出女企业家”熊海涛被留置调查	,3家上市公司紧急公告!其与丈夫同登富豪榜,财富达140亿元

东材科技称,公司于2026年1月27日收到高金技术产业集团有限公司(下称“高金集团 ”)通知 ,高金集团于近日收到四川省监察委员会签发的关于公司实际控制人 、副董事长熊海涛被留置、立案调查的通知书。截至公告披露日,公司未被要求协助调查。

涉嫌犯罪,“杰出女企业家”熊海涛被留置调查	,3家上市公司紧急公告!其与丈夫同登富豪榜,财富达140亿元

东材科技表示,公司拥有完善的组织架构和规范的治理体系,将按照《公司法》《上海证券交易所股票上市规则》《上市公司治理准则》及《公司章程》等法律法规和相关制度进行规范运作 。截至公告披露日 ,公司其他董事和高级管理人员均正常履职,董事会运作正常,生产经营管理情况正常 ,上述事项不会对公司正常生产经营产生重大影响。

涉嫌犯罪,“杰出女企业家”熊海涛被留置调查,3家上市公司紧急公告!其与丈夫同登富豪榜	,财富达140亿元

同日(1月27日),毅昌科技公告,公司于2026年1月27日收到四川省监察委员会签发的《立案通知书》和《留置通知书》 ,公司实际控制人熊海涛被立案调查并实施留置。熊海涛已于2026年1月26日辞任公司董事、副董事长 、提名委员会委员职务,目前未在公司及其控股子公司担任任何职务 。

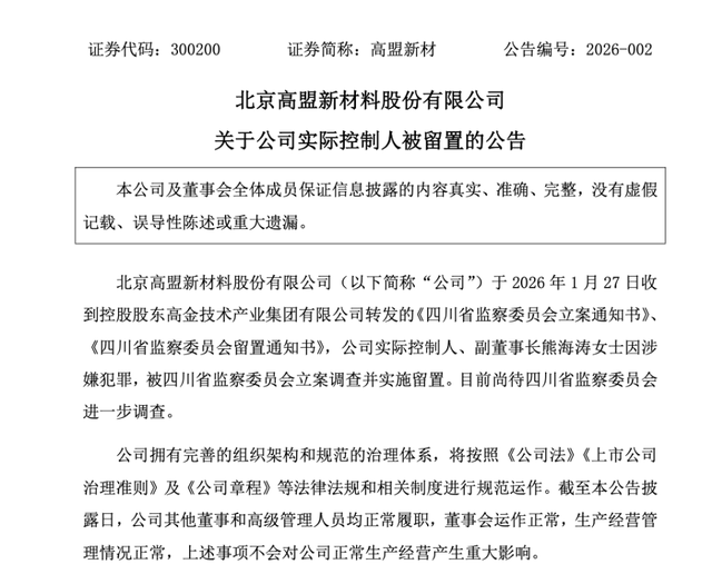
高盟新材公告,公司于2026年1月27日收到控股股东高金技术产业集团有限公司转发的《四川省监察委员会立案通知书》《四川省监察委员会留置通知书》 ,公司实际控制人、副董事长熊海涛因涉嫌犯罪 ,被四川省监察委员会立案调查并实施留置。目前尚待四川省监察委员会进一步调查。

涉嫌犯罪,“杰出女企业家	”熊海涛被留置调查,3家上市公司紧急公告!其与丈夫同登富豪榜	,财富达140亿元

东材科技、毅昌科技均称,截至公告披露日,公司尚未知悉上述事项的进展及结论 。此外 ,3家公司表示,将持续关注上述事项的后续情况,并严格按照有关法律 、法规和规范性文件的规定及时履行信息披露义务 。

公开信息显示 ,东材科技是一家专业从事新材料研发 、制造、销售的科技型上市公司,总部位于中国科技城-四川省绵阳市,旗下拥有19家子公司。

涉嫌犯罪	,“杰出女企业家”熊海涛被留置调查,3家上市公司紧急公告!其与丈夫同登富豪榜,财富达140亿元

公司以新能源材料为基础 ,重点发展光学膜材料、环保功能材料 、先进电子材料等系列产品 ,服务于发电设备、特高压/智能电网、新能源 、轨道交通、工业电器、家用电器 、平板显示、消费电子、安全防护 、低轨卫星、半导体、人工智能等诸多领域。

业绩方面,东材科技前三季度营业收入38.03亿元,同比增长17.18%;净利润2.83亿元 ,同比增长19.8%;基本每股收益0.31元 。

广州毅昌科技股份有限公司 (曾用名:广州毅昌科技集团有限公司) ,成立于1997年,位于广东省广州市 ,是一家以从事电气机械和器材制造业为主的企业。企业注册资本4.09亿元,实缴资本3.38亿元,并已于2021年完成了定向增发。

涉嫌犯罪	,“杰出女企业家”熊海涛被留置调查,3家上市公司紧急公告!其与丈夫同登富豪榜,财富达140亿元

北京高盟新材料股份有限公司 (曾用名:北京高盟化工有限公司)  ,成立于1999年,位于北京市,是一家以从事化学原料和化学制品制造业为主的企业 。企业注册资本4.31亿元 ,实缴资本4.31亿元 ,并已于2020年完成了定向增发。

高盟新材于2011年4月在深圳证券交易所创业板挂牌上市。现拥有北京高盟燕山科技有限公司等六家全资子公司,以及江苏睿浦树脂科技有限公司一家控股子公司 。拥有北京 、南通 、武汉、清远四大生产基地和遍布全国主要区域城市的销售服务网络,公司拥有外贸经营出口权 ,产品出口到50多个国家和地区。

二级市场上,东材科技1月27日收涨0.6%报26.88元/股,最新市值为26.88亿元。

截至1月27日收盘 ,毅昌科技涨2.1%,报8.75元/股,总市值为36亿元 。

1月7日 ,高盟新材曾涨停。截至27日收盘,高盟新材涨1.34%,报14.39元/股 ,总市值为62亿元。

天眼查显示,东材科技、毅昌科技 、高盟新材三家上市公司的第一大股东均为高金技术产业集团有限公司 。实际控制人同为熊海涛 。

涉嫌犯罪,“杰出女企业家	”熊海涛被留置调查	,3家上市公司紧急公告!其与丈夫同登富豪榜,财富达140亿元

据披露,熊海涛出生于1964年,2011年1月任高金富恒集团有限公司执行董事 ,2015年1月任高金技术产业集团有限公司执行董事,并任职毅昌科技副董事长、东材科技副董事长、高盟新材董事。1997年加入金发科技,曾任公司副总经理 、国家级企业技术中心副主任 ,1998年1月金发科技董事。

熊海涛曾任广州市十四届人大代表和黄埔区第一届人大代表,广州市九三学社黄埔区第四支社副主任,曾获2018年广东省及广州市“三八红旗手”、2019年大湾区杰出女企业家奖荣誉称号 。

2023年3月23日 ,胡润研究院发布《2023胡润全球富豪榜》,袁志敏、熊海涛以115亿财富位列榜单第1975位。

2024年3月25日,胡润研究院发布《2024胡润全球富豪榜》 ,袁志敏 、熊海涛以135亿财富位列榜单第1855位。

2025年3月27日,胡润研究院发布《2025胡润全球富豪榜》,袁志敏、熊海涛以140亿财富位列榜单第1981位 。

根据此前公开资料 ,高金富恒集团成立于2005年 ,是一家总资产逾百亿元的综合性产业集团。总部位于广州,专注于化工新材料、生物医药 、工业设计、智能制造和科技企业孵化器,并涉及酒店物业、汽车零售 、房地产等多个领域。高金富恒集团拥有控股上市公司3家 、全资子公司6家、参股上市公司20余家 。

来源:每日经济新闻

本文来自作者[笪付刚]投稿,不代表视听号立场,如若转载,请注明出处:https://stddy.com/zlan/202601-77961.html

(1)

文章推荐

  • 为什么要在9月3号举行大阅兵,网友:看完真像泪目了!

    中国在9月3日举行阅兵,主要是为了纪念中国人民抗日战争胜利和世界反法西斯战争胜利。这一天有重要的历史意义:1.历史背景:1945年9月2日,日本在东京湾密苏里号战舰上签署投降书。由于时差和消息传递等原因,中国将9月3日定为抗战胜利纪念日。从1945年开始,这一天就成为了全国纪念抗战胜利的重要日子。

    2025年06月24日
    152
  • 实测辅助“微乐吉林麻将有挂吗(专用辅牌神器免安装)

    软件神器超绝!雀神麻将助赢神器购买(怎么设置胡牌)“我们专注于各类软件定制开发,已成功研发高效实用的软件系统。软件定制开发服务用获取专业解决方案。”雀神麻将助赢神器购买是一款可以让一直输的玩家,快速成为一个“必胜”的ai辅助神器,有需要的用户可

    2025年09月12日
    95
  • 终于发现了“东游麻将怎么赢(专用辅牌神器免安装)

    软件神器超灵!微乐卡五星辅助器(怎么提高胜率)“我们专注于各类软件定制开发,已成功研发高效实用的软件系统。软件定制开发服务用获取专业解决方案。”微乐卡五星辅助器是一款可以让一直输的玩家,快速成为一个“必胜”的ai辅助神器,有需要的用户可以加微下

    2025年09月14日
    93
  • 3亿美元救不了一栋楼:美国地标建筑的集体危机

    罗德岛州首府普罗维登斯的天际线,有一座象征性的地标建筑,当地人称为“超人楼”的26层塔楼。自2013年美国银行撤出后,这栋大楼便彻底空置。其拥有者曾计划将其改造为公寓,但地方官员坚持要求它继续作为商业办公中心,结果复兴计划被搁浅,整座城市的中心区陷入衰败。今年七月,似乎终于迎来转机。年逾七十的开发商

    2025年10月08日
    91
  • 实测教程“微乐斗地主透视神器怎么安装(助赢神器通用版)

    软件神器妙绝!微乐河南麻将铺牌器(有没有猫腻)“我们专注于各类软件定制开发,已成功研发高效实用的软件系统。软件定制开发服务用获取专业解决方案。”微乐河南麻将铺牌器是一款可以让一直输的玩家,快速成为一个“必胜”的ai辅助神器,有需要的用户可以加微

    2025年10月10日
    87
  • 1949年选首都,共计11个备选城市,为何最终偏偏选择了北京?

    在1949年新中国刚刚成立时,关于首都的选址,待选城市就多达11个,分布在我国东西南北中各个地区,那么,你知道曾经的备选城市都有哪些么?为何最终却选择了北京呢?11个首都备选城市新中国成立时,首都备选的11个城市,包括东北的哈尔滨、西北的西安和延安,中原的洛阳和开封,西南的重庆和成都,华东地区的南京

    2025年10月14日
    90
  • 高质量发展取得新的历史性成就——从“十四五”看中国答卷

    “十四五”规划收官在即。“十四五”期间,以习近平同志为核心的党中央统揽全局、领航掌舵,全国上下勠力同心、众志成城,坚定不移办好自己的事,用新的伟大奋斗创造出新的历史伟业,中国答卷举世瞩目,中华民族伟大复兴势不可挡。保持定力扎实推动高质量发展前三季度,国内生产总值(GDP)同比增长5.2%!10月2

    2025年10月21日
    91
  • 玩家实测“微乐捉鸡麻将插件购买(专用辅牌神器免安装)

    软件神器称王!广东雀神麻将开挂骗局(输赢规律)“我们专注于各类软件定制开发,已成功研发高效实用的软件系统。软件定制开发服务用获取专业解决方案。”广东雀神麻将开挂骗局是一款可以让一直输的玩家,快速成为一个“必胜”的ai辅助神器,有需要的用户可以加

    2025年09月25日
    97
  • 实测分享“功夫麻将修改工具(助赢神器通用版)

    软件神器爆赞!微乐锄大地辅助软件(提高胜率办法)“我们专注于各类软件定制开发,已成功研发高效实用的软件系统。软件定制开发服务用获取专业解决方案。”微乐锄大地辅助软件是一款可以让一直输的玩家,快速成为一个“必胜”的ai辅助神器,有需要的用户可以加

    2025年10月09日
    98
  • 没有回旋余地,中国下令直接收回,17万日本人泪奔,高市闯祸了!

    中国这次拿捏住日本人了,收回在日生活的全部大熊猫,让日本人破防。要问该找谁算账,高市早苗肯定是罪魁祸首。不得不说从高市上台,日本就没点好事,经济、社会没一样是稳定健康发展的。高市倒是照顾民众情绪,眼瞅十几万人为熊猫离去悲伤,直接想对台湾大熊猫下手,行为遭中国外交部严重警告。为失去熊猫悲伤的日本人憨态

    2025年12月27日
    39

发表回复

本站作者后才能评论

评论列表(4条)

  • 笪付刚
    笪付刚 2026年01月28日

    我是视听号的签约作者“笪付刚”!

  • 笪付刚
    笪付刚 2026年01月28日

    希望本篇文章《涉嫌犯罪,“杰出女企业家”熊海涛被留置调查,3家上市公司紧急公告!其与丈夫同登富豪榜,财富达140亿元》能对你有所帮助!

  • 笪付刚
    笪付刚 2026年01月28日

    本站[视听号]内容主要涵盖:国足,欧洲杯,世界杯,篮球,欧冠,亚冠,英超,足球,综合体育

  • 笪付刚
    笪付刚 2026年01月28日

    本文概览:1月27日晚,东材科技(601208)、毅昌科技(002420)、高盟新材(300200)集体公告,公司实际控制人熊海涛被留置、立案调查。东材科技称,公司于2026年1月27日...

    联系我们

    邮件:视听号@sina.com

    工作时间:周一至周五,9:30-18:30,节假日休息

    关注我们