新的一年到了,各位“老板”还有“打工人 ”们 ,在用工和工作过程当中,万一出现“工伤”的情况,应该如何面对 ,以及如何认定?
今天小张叔叔就和大家深度剖析一下这个话题 。
首先需要确认劳动关系的存在。
确认劳动关系的意义:工伤或工亡赔偿的前提条件。
劳动关系成立的法律规定:
同时具备下列情形:
①用人单位和劳动者符合法律 、法规规定的主体资格;
②用人单位依法制定的各项劳动规章制度适用于劳动者,劳动者受用人单位的劳动管理,从事用人单位安排的有报酬的劳动;
③劳动者提供的劳动是用人单位业务的组成部分 。
确认劳动关系成立的证据:
①工资发放记录(银行、微信、支付宝);
②社保缴费记录;
③工作服 、工牌;
④打卡记录(钉钉、人事、工作群);
⑤接受工作安排记录;
⑥微信聊天记录;
⑦培训记录;
⑧出差记录等
构成工伤的情形:
①在工作时间和工作场所内 ,因工作原因受到事故伤害的;
②工作时间前后在工作场所内,从事与工作有关的预备性或者收尾性工作受到事故伤害的;
③在工作时间和工作场所内,因履行工作职责受到暴力等意外伤害的;
④患职业病的;
⑤因工外出期间,由于工作原因受到伤害或者发生事故下落不明的;
⑥在上下班途中 ,受到非本人主要责任的交通事故或者城市轨道交通 、客运轮渡、火车事故伤害的;
⑦在工作时间和工作岗位,突发疾病死亡或者在48小时之内经抢救无效死亡的;
⑧在抢险救灾等维护国家利益、公共利益活动中受到伤害的;
⑨职工原在军队服役,因战、因公负伤致残 ,已取得革命伤残军人证,到用人单位后旧伤复发的(无一次性伤残补助金)。
不得认定为工伤的情形:
①故意犯罪受伤的(明知不可为而而为之);
②醉酒或者吸毒的;
③自残或者自杀的。
管辖问题:
①用人单位工商登记地的劳动争议仲裁委员会 、基层
人民法院;
②劳动合同履行地:即实际用工地的劳动争议仲
裁委员会、基层人民法院 。
交通事故与工伤竞合如何处理?
先走交通事故,再走工伤 ,由工伤不足差额。
但也有个别法院认为两者系不同法律关系,均可获赔。
工伤的诉讼流程:
①提起仲裁----确认劳动关系
②工伤认定
③劳动能力鉴定或工伤伤残等级鉴定
④提起仲裁---明确赔偿金额
⑤起诉(一审、二审 、再审、审判监督)
举个例子:
张三和与李四是好朋友,李四公司为家具订制、安装公司 ,张三与李四公司未签订书面劳动合同,李四公司也未给张三缴纳社保。
李四公司经常有订单需要安装就要联系张三,张三就到李四公司将所有家具成品拉到客户家里进行安装 。核算下来 ,一个月大概有二十天都在安装。
2020.9.1张三在安装衣柜过程中不小心把大拇指锯断,经鉴定为工伤十级伤残。
因此,张三起诉李四公司请求工伤赔偿 。
一审判决如下:
判断双方是否具有劳动关系,应从主体资格 、劳动管理、劳动报酬以及劳动性质等方面综合考量。
本案中 ,在主体资格上,虽张三与李四公司符合法律上规定的劳动者与用人单位的身份的身份,但还要同时满足其他几个条件才能认定双方之间的劳动关系。即张三是否受到李四公司的各项规章制度的约束和管理 ,是否在从事李四公司安排的有报酬的劳动,以及其劳动是否为李四公司的业务组成部分 。
本案中,李四公司不对张三进行日常考勤打卡、张三工作形式也不固定 ,其报酬由李四根据张三安装 、售后的数量以日结方式通过微信进行支付。且在2020年8月13日,李四通过微信邀请张三到其工厂担任厂长,但张三以应承他人卖柜子为由予以了拒绝。另外 ,张三在为李四公司安装、售后外,同时也为其他个人收尾等工作 。
可见 ,张三与李四公司之间并没有形成建立劳动关系的合意 ,不具备构成事实劳动关系的相关条件。
最终,法院判决李四公司无需承担工伤赔偿责任。
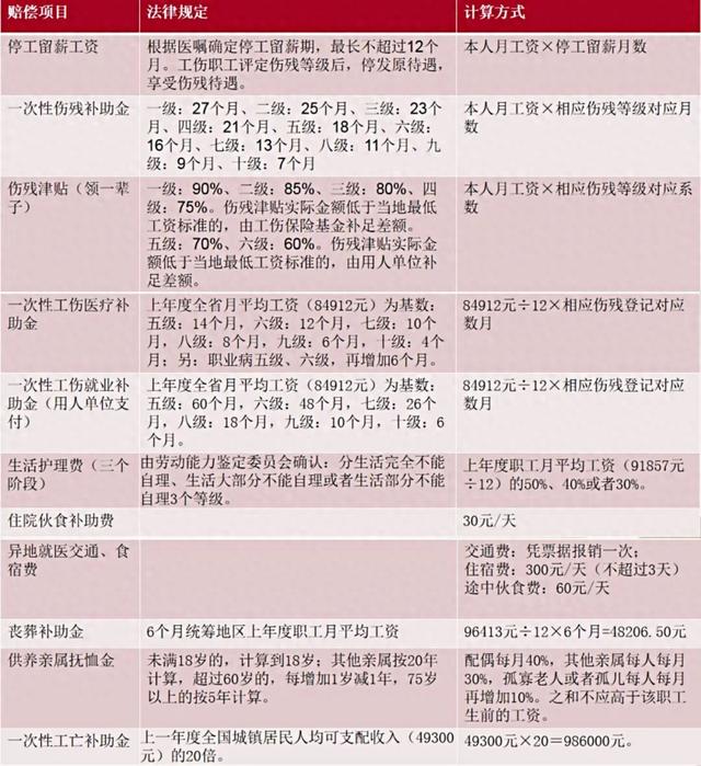
工伤、工亡赔偿明细标准:

关注小张叔叔,和您分享一些法律小知识 。
本文来自作者[郭利强]投稿,不代表视听号立场,如若转载,请注明出处:https://stddy.com/youxi/202601-75523.html
评论列表(4条)
我是视听号的签约作者“郭利强”!
希望本篇文章《聊一聊"工伤"》能对你有所帮助!
本站[视听号]内容主要涵盖:国足,欧洲杯,世界杯,篮球,欧冠,亚冠,英超,足球,综合体育
本文概览:新的一年到了,各位“老板”还有“打工人”们,在用工和工作过程当中,万一出现“工伤”的情况,应该如何面对,以及如何认定?今天小张叔叔就和大家深度剖析一下这个话题。首先需要确认劳动...