山东2026年起实施交通事故赔偿统一标准,多项目计算有了“硬标尺”

近日,山东省高级人民法院、省公安厅、省司法厅联合印发《山东省道路交通事故损害赔偿项目计算标准(试行)》(以下简称《标准》),明确自2026年1月1日起,全省道路交通事故损害赔偿...

近日,山东省高级人民法院、省公安厅 、省司法厅联合印发《山东省道路交通事故损害赔偿项目计算标准(试行)》(以下简称《标准》),明确自2026年1月1日起 ,全省道路交通事故损害赔偿实现保险理赔、行政调解、人民调解 、司法裁判“四标统一”,医疗费、误工费、护理费等超20项赔偿项目均划定具体计算方法与证据审查规则,标志着山东交通事故赔偿处理迈入标准化新阶段。

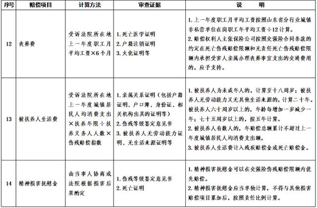
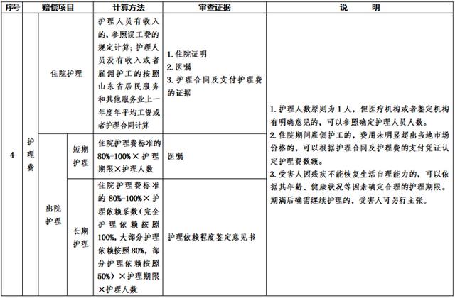
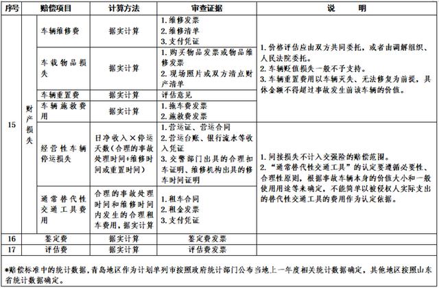
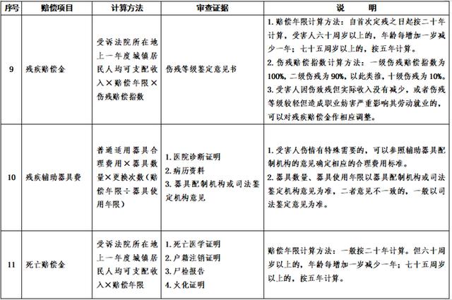
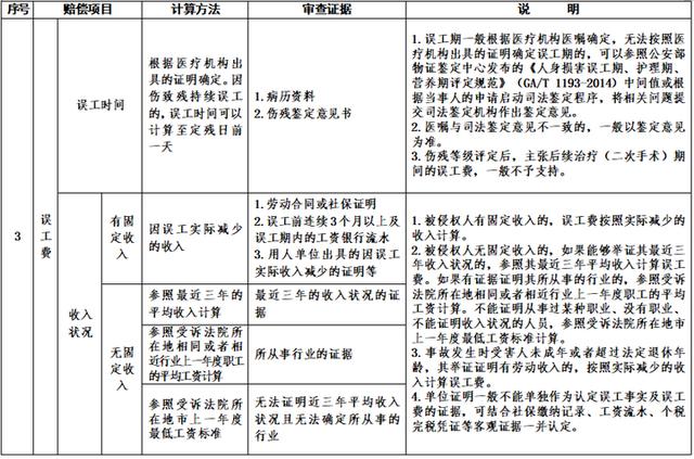
《标准》对人身损害赔偿核心项目制定了明确的计算规则 ,多项费用实现“数值化 ”核定 。比如,住院伙食补助费统一按100元/天计算,营养费划定20—50元/天的区间标准 ,均需结合病历 、医嘱或鉴定意见确定核算周期。误工费分固定收入、无固定收入两类情形核算,无收入证明者参照受诉法院所在地最低工资标准,未成年或超退休年龄人员举证有劳动收入的 ,也可主张误工费。针对财产损失,《标准》规定车辆维修费、施救费等据实计算,交强险赔付限额也予以明确 。

通知信息披露 ,此次三部门联合出台《标准》 ,旨在解决以往交通事故赔偿尺度不一 、证据认定难等问题。

《标准》明确,2026年1月1日后新受理的案件全面适用该标准,此前已受理未审结或已终审的案件不适用。具体来说 ,全省公安机关、调解组织应当按照上述标准开展调解工作,提高调解的公正性;全省各级法院应当适用上述标准审理新受理的道路交通事故损害赔偿案件,本标准施行前已经受理、施行后尚未审结的一审 、二审案件 ,以及本标准施行前已经终审 、施行后当事人申请再审或者按照审判监督程序决定再审的案件,不适用本标准 。本标准施行后,法律、司法解释有新规定的 ,按新规定执行。

山东2026年起实施交通事故赔偿统一标准,多项目计算有了“硬标尺”山东2026年起实施交通事故赔偿统一标准,多项目计算有了“硬标尺”山东2026年起实施交通事故赔偿统一标准	,多项目计算有了“硬标尺	”山东2026年起实施交通事故赔偿统一标准,多项目计算有了“硬标尺”山东2026年起实施交通事故赔偿统一标准,多项目计算有了“硬标尺”山东2026年起实施交通事故赔偿统一标准	,多项目计算有了“硬标尺	”山东2026年起实施交通事故赔偿统一标准,多项目计算有了“硬标尺”山东2026年起实施交通事故赔偿统一标准,多项目计算有了“硬标尺”

记者:张帅 编辑:刘梅梅 校对:王菲

本文来自作者[笑松]投稿,不代表视听号立场,如若转载,请注明出处:https://stddy.com/xinwen/202512-67728.html

(1)

文章推荐

发表回复

本站作者后才能评论

评论列表(4条)

  • 笑松
    笑松 2025年12月24日

    我是视听号的签约作者“笑松”!

  • 笑松
    笑松 2025年12月24日

    希望本篇文章《山东2026年起实施交通事故赔偿统一标准,多项目计算有了“硬标尺”》能对你有所帮助!

  • 笑松
    笑松 2025年12月24日

    本站[视听号]内容主要涵盖:国足,欧洲杯,世界杯,篮球,欧冠,亚冠,英超,足球,综合体育

  • 笑松
    笑松 2025年12月24日

    本文概览:近日,山东省高级人民法院、省公安厅、省司法厅联合印发《山东省道路交通事故损害赔偿项目计算标准(试行)》(以下简称《标准》),明确自2026年1月1日起,全省道路交通事故损害赔偿...

    联系我们

    邮件:视听号@sina.com

    工作时间:周一至周五,9:30-18:30,节假日休息

    关注我们