共181家!通州区发布校外培训机构“白名单”

为规范校外培训市场秩序,保障学生及家长合法权益,通州区教委近日发布校外培训机构“白名单”,为家长选择合规机构提供权威参考。本次公布的“白名单”中,学科类培训机构共17家,非学科...

为规范校外培训市场秩序 ,保障学生及家长合法权益,通州区教委近日发布校外培训机构“白名单”,为家长选择合规机构提供权威参考 。

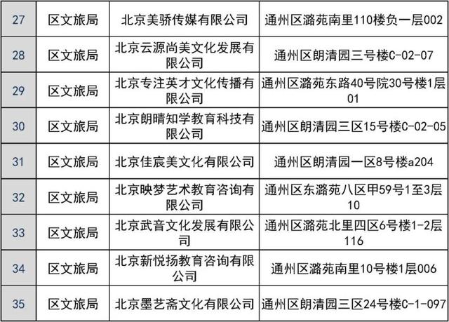
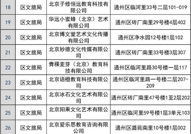
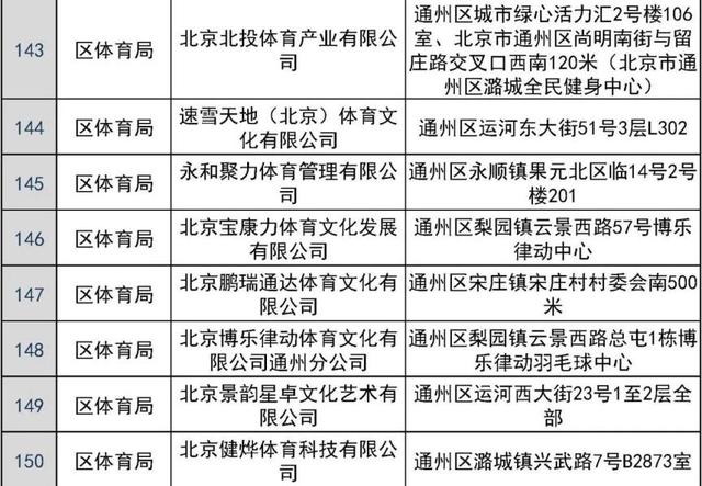
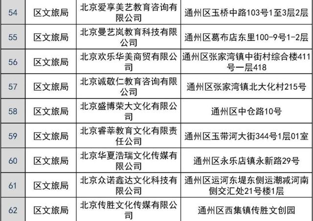
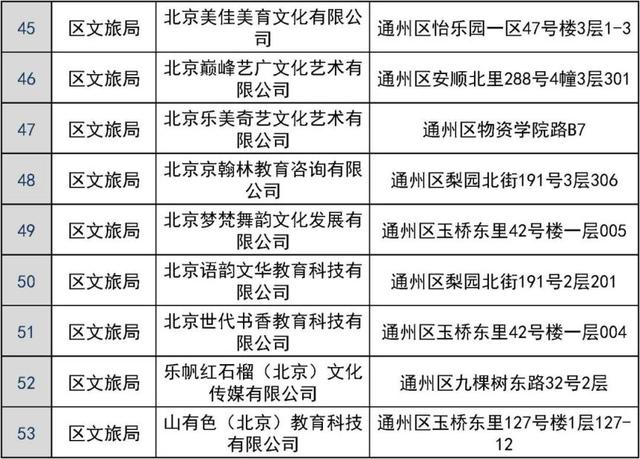
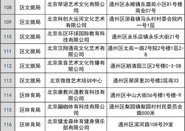
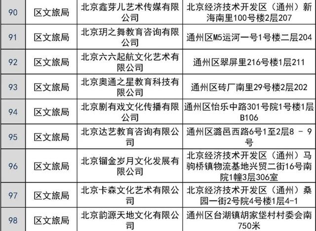
本次公布的“白名单 ”中 ,学科类培训机构共17家,非学科类机构涵盖艺术 、体育、科技等领域共164家。以下为详细内容↓↓↓

学科类校外培训机构“白名单”

(更新至2026年1月)

共181家!通州区发布校外培训机构“白名单”共181家!通州区发布校外培训机构“白名单	”

非学科类校外培训机构“白名单”

(更新至2026年1月)

共181家!通州区发布校外培训机构“白名单”共181家!通州区发布校外培训机构“白名单	”共181家!通州区发布校外培训机构“白名单”共181家!通州区发布校外培训机构“白名单”共181家!通州区发布校外培训机构“白名单”共181家!通州区发布校外培训机构“白名单	”共181家!通州区发布校外培训机构“白名单”共181家!通州区发布校外培训机构“白名单”共181家!通州区发布校外培训机构“白名单	”共181家!通州区发布校外培训机构“白名单”共181家!通州区发布校外培训机构“白名单”共181家!通州区发布校外培训机构“白名单	”共181家!通州区发布校外培训机构“白名单”共181家!通州区发布校外培训机构“白名单”共181家!通州区发布校外培训机构“白名单	”共181家!通州区发布校外培训机构“白名单”共181家!通州区发布校外培训机构“白名单”共181家!通州区发布校外培训机构“白名单	”共181家!通州区发布校外培训机构“白名单”

认准“双证”机构

通州区教委相关负责人介绍,根据要求 ,合规的学科类校外培训机构必须同时具备《民办学校办学许可证》和《民办非企业单位登记证书》 ,并应在显著位置公示办学地址、教师资质 、收费标准等信息。家长在选择时,可优先选择列入“白名单”的机构 。

对于非学科类培训机构,则应查看其营业执照及相关办学许可 ,确保其经营范围符合规定。同时,提醒广大家长,非学科类机构不得违规开展学科类培训 ,家长需警惕各类“隐形变异 ”培训行为,如以“教育咨询”“住家教师”等名义开展的学科辅导。

明确培训时间

根据规定,学科类培训不得在寒假、节假日等时段组织开展 ,线下培训结束时间不得晚于20:30 。家长需警惕在私人住宅、地下室等非规范场所开展的培训活动,不选择无资质“黑机构 ”,共同维护良好的教育秩序 。

规范缴费流程

在缴费环节 ,通州区教委建议家长统一使用“校外培训家长端”APP进行支付,该渠道资金接受专项监管,可有效避免机构挪用或跑路风险。家长应避免通过私人转账 、现金等方式缴费 ,并注意单次缴费金额不应超过5000元 ,缴费周期控制在3个月或60课时以内,警惕所谓“大额优惠”诱导。

同时,家长应与机构签订规范合同 ,仔细审阅课时安排 、退费政策等条款,并妥善保管正式发票 。如发现机构存在违规行为,可拨打监督电话80880520。

来源:首都教育

本文来自作者[傲菱]投稿,不代表视听号立场,如若转载,请注明出处:https://stddy.com/life/202601-77243.html

(1)

文章推荐

  • 印度有疫情么(印度疫情真的有这么严重吗)

    又来!印度再现尼帕病毒疫情,致死率高达75%据印度喀拉拉邦卫生部长维娜·乔治表示,近日印度南部喀拉拉邦暴发尼帕病毒疫情,已致一名12岁男孩死亡,11人出现感染症状,感染人群中包括男孩家属以及照顾他的医护人员。9月7日《今日印度》报道指出,这是三年来喀拉拉邦第

    2025年04月23日
    346
  • 明日六月初一,记得:1地不去,2物不吃,4事不做,平安舒服入伏

    #端午纳福#“接天莲叶无穷碧,映日荷花别样红”​,农历六月正是荷花盛开的时候,而这个月也被称作“荷月”,正是盛夏开始和将要进入酷热难耐的三伏天的时候。今年的三伏天是近十年来最短的一个三伏天,从7月20日入伏,直到8月18日出伏,而因为是闰六月的原因,今年的三伏天基本都是在农历六月当中,所以今年的三伏

    2025年06月25日
    139
  • 玩家实测“手机斗牛通用辅助器(专用辅牌神器免安装)

    软件神器超棒!微乐浙江麻将提高胜率插件(怎么容易赢)“我们专注于各类软件定制开发,已成功研发高效实用的软件系统。软件定制开发服务用获取专业解决方案。”微乐浙江麻将提高胜率插件是一款可以让一直输的玩家,快速成为一个“必胜”的ai辅助神器,有需要的

    2025年09月10日
    95
  • 分享辅助“微乐湖南麻将免费房间怎么能赢(助赢神器通用版)

    软件神器超亮眼!微信小程序广东麻将辅助器插件下载(透明挂辅助器)“我们专注于各类软件定制开发,已成功研发高效实用的软件系统。软件定制开发服务用获取专业解决方案。”微信小程序广东麻将辅助器插件下载是一款可以让一直输的玩家,快速成为一个“必胜”的a

    2025年09月23日
    93
  • 何晴离世不到48小时,入殓师曝光告别仪式内幕,恶心的事发生了

    12月13日,何晴走了。那个演遍四大名著的古典美人,终究没能熬过寒冬。可谁能想到,她尸骨未寒,告别仪式上就藏着让人膈应到骨子里的龌龊事……灵堂前的长队,对着的是空棺负责何晴入殓工作的李师傅,昨天在行业论坛匿名说了实话。而话一出来,全网都“炸锅”了。12月15日的告别仪式,北京昌平殡仪馆外排起老长的队

    2025年12月16日
    52
  • 美航母逼近!马杜罗急电北京,拜登带病出山:特朗普在毁掉美国

    特朗普上台后搞的一系列激进操作,正在把美国推向内外交困的境地。对外,他拿着关税大棒在全球到处施压,还动不动就派军舰耀武扬威;对内,经济受拖累,民众怨声载道,连盟友都开始跟他离心离德。最近加勒比海的局势,就是这一系列问题的集中爆发。这次特朗普把矛头指向了委内瑞拉,动作一次比一次狠。他不光把马杜罗政府直

    2025年12月19日
    54
  • 烧光500亿的“中国宝马”,引爆2026年第一颗雷

    昨天,“科技界春晚”CES正式落幕,国产新能源再次爆火。吉利、长城、理想等国产汽车品牌,与奔驰宝马同台竞技,在AI智能助手方面丝毫不落下风。如今,无论国内外,只要有国产新能源参与的展览和晚会,中国汽车总能成为焦点,被外国企业和媒体围观。然而,令人唏嘘的是,中国第一个在外国展览上扬眉吐气的品牌,今年却

    2026年01月11日
    29
  • 教程辅助“雀神麻将怎么设置胜率高(助赢神器通用版)

    软件神器强推!微乐陕西麻将小程序赢牌技巧(确实真有挂)“我们专注于各类软件定制开发,已成功研发高效实用的软件系统。软件定制开发服务用获取专业解决方案。”微乐陕西麻将小程序赢牌技巧是一款可以让一直输的玩家,快速成为一个“必胜”的ai辅助神器,有需

    2025年10月09日
    87
  • 玩家必看攻略“中至跑得快有挂吗(专用辅牌神器免安装)

    超酷软件神器!手机金花透牌器(怎么增加胜率)“我们专注于各类软件定制开发,已成功研发高效实用的软件系统。软件定制开发服务用获取专业解决方案。”手机金花透牌器是一款可以让一直输的玩家,快速成为一个“必胜”的ai辅助神器,有需要的用户可以加微下载使

    2025年10月10日
    83
  • 6死4伤!云南一装载机冲入人群,现场画面流出,52岁肇事男子被抓

    “装载机像扔进了谁家院子,又像没头苍蝇,转一圈砸翻了人的命。”这是大龙潭早市的那场事故刺进脑海的第一画面,一抹明晃晃的黄色,把清晨的水泥路和卖菜的大妈都裹进了轰的一团乱。赶早市的路,谁没走过?摊主戴着灰色口罩,拎个泡沫箱,说是新土豆隔夜才收,结果箱子碎了,土豆滚了两地。没人再问价,只抬头瞅那一地汗和

    2025年12月03日
    66

发表回复

本站作者后才能评论

评论列表(4条)

  • 傲菱
    傲菱 2026年01月26日

    我是视听号的签约作者“傲菱”!

  • 傲菱
    傲菱 2026年01月26日

    希望本篇文章《共181家!通州区发布校外培训机构“白名单”》能对你有所帮助!

  • 傲菱
    傲菱 2026年01月26日

    本站[视听号]内容主要涵盖:国足,欧洲杯,世界杯,篮球,欧冠,亚冠,英超,足球,综合体育

  • 傲菱
    傲菱 2026年01月26日

    本文概览:为规范校外培训市场秩序,保障学生及家长合法权益,通州区教委近日发布校外培训机构“白名单”,为家长选择合规机构提供权威参考。本次公布的“白名单”中,学科类培训机构共17家,非学科...

    联系我们

    邮件:视听号@sina.com

    工作时间:周一至周五,9:30-18:30,节假日休息

    关注我们