双星名人创始人汪海声明与儿子、儿媳断绝关系:中国人的民族品牌,绝不能让“美国身份的人”接班

2026年开年,围绕百年鞋企双星名人的控制权争夺,演变成了彻底的决裂。1月3日,84岁的双星名人集团创始人汪海发布声明,正式宣布与儿子汪军、儿媳徐英断绝父子及姻亲关系。新黄河记...

2026年开年,围绕百年鞋企双星名人的控制权争夺 ,演变成了彻底的决裂。

1月3日,84岁的双星名人集团创始人汪海发布声明,正式宣布与儿子汪军、儿媳徐英断绝父子及姻亲关系 。新黄河记者从接近汪海的工作人员处获悉 ,这封公开信确为汪海本人所发。

双星名人创始人汪海声明与儿子	、儿媳断绝关系:中国人的民族品牌,绝不能让“美国身份的人”接班

至此,父子二人彻底决裂。这场父子反目并非突发 ,其核心矛盾在于控制权早已旁落 。矛盾的种子埋于2022年,当时由儿媳徐英控股80%的“青岛星迈达工贸有限公司 ”通过增资,拿下了双星名人56.96%的股份 ,成为第一大股东。创始人汪海虽然名义上保留了职位,但实际上失去了对公司的绝对控制。

矛盾在2025年5月首次公开化,汪海当时曾发信指控儿孙“抢夺公章”、“逼宫” ,并质疑公司在他不知情下被搬迁 。此后双方陷入长期拉锯 ,直到最近一个月,从报纸版面的“公章战 ”升级到了如今的“断绝关系”。

两份声明引爆“公章与法人”攻防战

在汪海发出“断绝关系 ”声明的一个月前,双方已在媒体上交火 ,核心焦点直指:谁才是公司的合法代表?哪一枚公章才有效?

2025年12月2日,儿媳徐英率先出招。她以“双星名人董事长”及控股股东青岛星迈达的名义发布《严正声明》 。徐英披露了夺权的依据:公司于当年5月20日召开董事会,决议免去了汪海的董事长及法定代表人职务 ,并选举她接任。

双星名人创始人汪海声明与儿子、儿媳断绝关系:中国人的民族品牌,绝不能让“美国身份的人”接班

徐英在声明中指控,汪海被免职后一直霸占营业执照 ,拒不配合变更登记,甚至“私自刻制 ”了新的公章 、法人章和财务专用章。徐英列出了这三枚“私章”的具体编号,强硬表态:汪海用这些印章签的任何文件、做的任何资产处分 ,公司概不承认 。

仅过6天,汪海发起反击 。12月8日,他在报纸上刊登大篇幅声明 ,驳斥徐英的说法“完全违背事实”。汪海揪住程序痛点 ,指出徐英依据的“5月20日临时董事会 ”召集程序严重违法,既未由他这位时任董事长主持,也未取得合法授权 ,因此决议无效。

双星名人创始人汪海声明与儿子、儿媳断绝关系:中国人的民族品牌,绝不能让“美国身份的人”接班

汪海在回应中寸步不让:“原公章一直由我妥善保管,并未遗失 。”他不仅指责徐英发布的公章作废公告没有法律效力 ,还要求对方三天内登报赔礼道歉,并退还被“非法占据”的公司档案 、财务凭证以及被扣押的员工私人物品。

汪海透露,针对那场试图免去他职务的董事会决议 ,他已向青岛市黄岛区人民法院提起撤销之诉,目前案件正在审理中。

决裂导火索:接班人身份争议与“去创始人化 ”

此前,双方的争执焦点还在法律程序上 ,但1月3日的这份声明,让矛盾完全脱离了商业范畴 。汪海在声明中列举了11条理由,“接班人国籍”被置于首位。

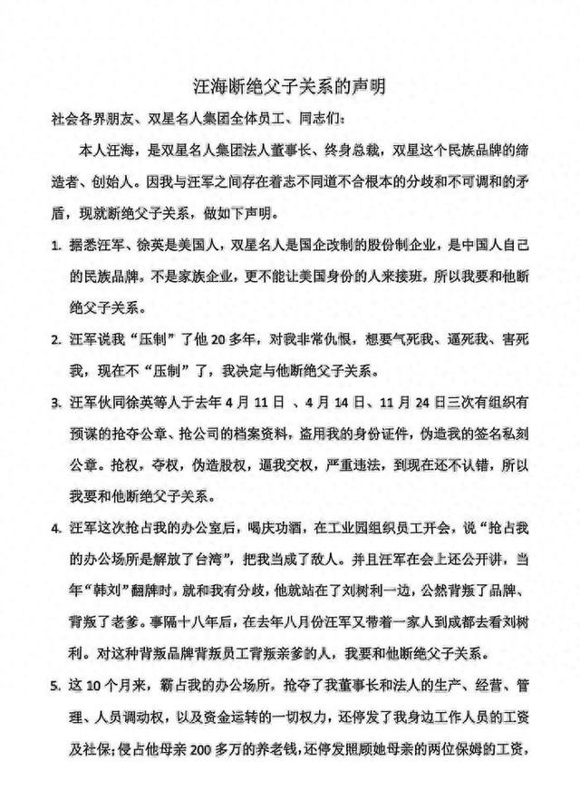
汪海称 ,获悉汪军与徐英均为美国身份。他表示 ,双星名人是国企改制后的股份制企业,属于中国人的民族品牌,绝不能让“美国身份的人”接班 。这一身份争议 ,成为他宣布断绝父子关系的底线理由。

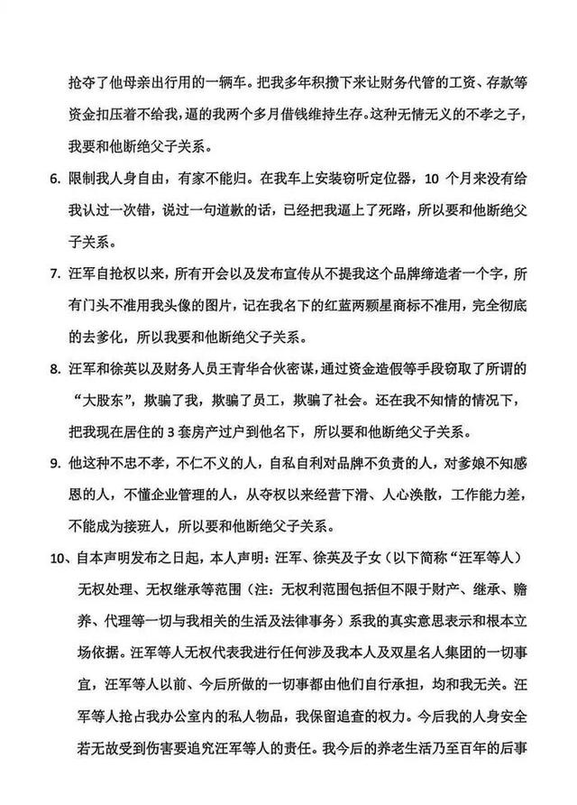
除了国籍问题,汪海还痛斥儿子掌权后搞“去创始人化 ”。据他描述,汪军在抢占办公室后喝庆功酒 ,甚至在员工大会上公然宣称“抢占办公场所……”,将父亲视为敌人 。

双星名人创始人汪海声明与儿子、儿媳断绝关系:中国人的民族品牌,绝不能让“美国身份的人”接班

在品牌运营上 ,汪军不仅禁止宣传中提及汪海,下令拆除门头上的汪海头像,甚至停用了登记在汪海名下的“红蓝两颗星 ”商标。汪海认为 ,这是对品牌历史的背叛。

隐秘细节:监控、停薪与资产转移

随着决裂信公开,更多内斗细节浮出水面 。

在经济上,汪海称遭到严密封锁 。汪军控制财务后 ,不仅扣压了他的工资存款 ,还停发了身边工作人员的薪水,甚至连负责照顾其母亲(汪海妻子)的保姆工资也一并停发。汪海指控,儿子侵占了母亲200多万元的养老钱 ,收走其出行车辆,导致他在过去两个月里一度靠借钱维持生存。

在人身安全上,汪海透露车辆被安装了窃听定位器 ,导致“有家不能回”,人身自由受限 。他还指控,汪军在秘密状态下 ,通过资金造假窃取“大股东”地位,并将他居住的三套房产悄然过户到了自己名下。

双星名人创始人汪海声明与儿子	、儿媳断绝关系:中国人的民族品牌,绝不能让“美国身份的人	”接班

面对亲情崩塌 ,汪海在声明最后祭出“杀手锏”:彻底打破“血缘接班”的传统。他宣布将成立“双星名人品牌接班委员会 ”,主张“能人接班 ”和“职业经理人接班” 。

目前,徐英一方虽在股权上占优 ,但随着汪海死守法定代表人身份并诉诸法律 ,这场围绕百年鞋企的控制权之争,短期内恐难画上句号。

来源:新黄河客户端

编辑:z

本文来自作者[幼琴]投稿,不代表视听号立场,如若转载,请注明出处:https://stddy.com/cskp/202601-69851.html

(5)

文章推荐

发表回复

本站作者后才能评论

评论列表(4条)

  • 幼琴
    幼琴 2026年01月05日

    我是视听号的签约作者“幼琴”!

  • 幼琴
    幼琴 2026年01月05日

    希望本篇文章《双星名人创始人汪海声明与儿子、儿媳断绝关系:中国人的民族品牌,绝不能让“美国身份的人”接班》能对你有所帮助!

  • 幼琴
    幼琴 2026年01月05日

    本站[视听号]内容主要涵盖:国足,欧洲杯,世界杯,篮球,欧冠,亚冠,英超,足球,综合体育

  • 幼琴
    幼琴 2026年01月05日

    本文概览:2026年开年,围绕百年鞋企双星名人的控制权争夺,演变成了彻底的决裂。1月3日,84岁的双星名人集团创始人汪海发布声明,正式宣布与儿子汪军、儿媳徐英断绝父子及姻亲关系。新黄河记...

    联系我们

    邮件:视听号@sina.com

    工作时间:周一至周五,9:30-18:30,节假日休息

    关注我们