H3N2甲流凶猛!自救药怎么选?决胜“黄金48小时”!

当前H3N2甲型流感病毒进入高发传播期常导致高烧(39—40℃)剧烈头痛、全身酸痛令人苦不堪言对此,专家这样说感染人群的流感病毒主要有4个亚型:甲型H1N1、H3N2,乙型的V...

当前H3N2甲型流感病毒

进入高发传播期

常导致高烧(39—40℃)

剧烈头痛、全身酸痛

令人苦不堪言

对此 ,专家这样说


感染人群的流感病毒主要有4个亚型:甲型H1N1 、H3N2,乙型的Victoria和Yamagata系 。

从毒株类型上来说,今年报告的毒株主要是甲型H3N2 ,而去年是甲型H1N1,因此大众对今年流行的H3N2毒株的免疫力就会更低一些,需引起重视。


防病要点:

1.接种疫苗。接种流感疫苗是预防流感最有效的手段 ,特别是儿童、老年人、医务人员等重点人群在无禁忌症的情况下应及时接种流感疫苗 。

2.养成良好的个人卫生习惯。勤洗手,避免用手接触眼睛(如揉眼) 、鼻子(如挖鼻)和口腔(如掏牙),注意咳嗽礼仪(咳嗽、打喷嚏时用上臂遮挡或者纸巾捂住口鼻) ,避免用手遮挡 ,因为遮挡后忘了洗手是常事。

3.保持环境通风 。如因为天气原因需要关闭门窗时,可定时开窗通风,每次通风时间建议不低于30分钟。

4.流感高发时期 ,尽量少去人多拥挤的封闭场所。


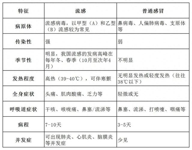
怎么识别

是流感还是普通感冒?


从临床上来说,甲型H1N1、甲型H3N2和乙型流感主要症状都是发热 、咳嗽、咽痛,全身的酸痛、乏力和头痛都比较明显 。

H3N2甲流凶猛!自救药怎么选?决胜“黄金48小时”!

普通感冒往往以鼻塞 、流涕 、打喷嚏等上呼吸道症状为主 ,全身症状轻微 。如果出现突发高烧、全身酸痛乏力、头痛等症状,要高度警惕流感。


H3N2甲流来袭

已中招的小伙伴

自救用药该怎么选

奥司他韦与玛巴洛沙韦



奥司他韦的主要作用是什么?能自行服用奥司他韦吗?

奥司他韦是一种对甲流和乙流都具有抗病毒活性的药物,可抑制病毒从被感染的细胞中释放 ,减少病毒扩散。专家指出,奥司他韦对其他类型的感冒病毒无效,如出现感冒症状应及时就医 ,确诊后尽快用药 。

奥司他韦有不同剂型,包括胶囊颗粒和混悬液,以适应不同年龄段人群 ,一岁以下婴幼儿仅限使用混悬剂。奥司他韦是处方药 ,用于预防或治疗甲流时,一定要在医生或药师指导下使用,不建议自行服用。

玛巴洛沙韦与奥司他韦有什么区别?

据医生介绍 ,玛巴洛沙韦作用机制和奥司他韦是不一样的 。

玛巴洛沙韦是抑制流感病毒的复制,让体内不再进病毒;奥司他韦是抑制病毒从被感染的细胞中释放,减少病毒扩散。

玛巴洛沙韦单次给药后消除半衰期大约需79个小时;奥司他韦血药浓度下降半衰期一般为6至10个小时。

玛巴洛沙韦全病程只需要给一次药;奥司他韦需要每天服用两次 、连吃五天 。

目前 ,玛巴洛沙韦前只批准了用于5岁以上、体重在20公斤以上的儿童及成人;奥司他韦胶囊剂和颗粒剂可用于1岁以上儿童及成人,干混悬剂的适用年龄更小,幼儿则按照体重具体计算给药剂量。

医生提醒 ,婴幼儿感染后应优先考虑及时就医,在医生指导下用药,包括妊娠期、哺乳期患者都应优先考虑用药安全问题。


重要提示

这两种均为处方药 ,必须在医生明确诊断后,凭处方购买和使用 。虽然两种药作用机制不同,但并不推荐联合使用两种药物治疗季节性流感。


决胜的“黄金48小时 ”


在流感治疗中 ,有一个至关重要的概念——“黄金48小时”。这指的是从出现流感症状(通常是发烧)开始计算的48小时内 。



为何这48小时如此关键?

流感病毒进入人体后 ,会迅速在呼吸道细胞内大量复制 。在感染初期(48小时内),病毒载量相对较少,对身体的损伤也处于最初阶段。

此时使用抗病毒药物能够最有效地抑制病毒复制 ,在“敌人部队”尚未形成建制时进行精准打击。


抓住“黄金48小时 ”的好处

首先是能够显著缩短病程,帮助提前1—3天恢复健康,同时有效减轻高烧 、浑身酸痛等严重影响生活质量的症状 。

其次 ,极大减少发展为肺炎、心肌炎的风险,尤其对于高危人群。

最后,通过药物作用快速降低体内的病毒载量 ,缩短传染期,保护家人和朋友。

一旦出现流感的典型症状(如突发高热、全身酸痛),切勿拖延 ,应尽早前往医院就诊,进行流感病毒检测,由医生判断是否需要以及使用何种抗病毒方案 。“生病硬抗” ,只会“贻误战机” ,让病毒在体内“攻城略地 ”。



来源:奔腾融媒

本文来自作者[雅静]投稿,不代表视听号立场,如若转载,请注明出处:https://stddy.com/cskp/202511-57441.html

(44)

文章推荐

  • 疫情保险延期吗(疫情保险延期交费多长时间)

    车险延期政策1、车辆强制保险最长可延迟3个月。付款可以延期。只要是3个月以内,原车险公司还是可以接受续保的。但是按照规定,没有投保交强险的车辆是不允许上路的。机动车所有人、管理人未按规定办理车辆强制保险,被公安交通管理部门发现的,公安交通管理部门可以按照车辆

    2025年04月25日
    267
  • 美国新冠肺炎超635万例.美国新冠肺炎超654万例?

    疫情下跨境电商的机遇和挑战的论文怎么写?〖壹〗、此次疫情进一步释放了消费者的消费需求,这有利于进口消费的常态化,有利于增强消费者与平台间的黏性,为跨境电子商务带来了新机会。跨境电子商务的崛起一定程度上缓解了疫情期间我国传统外贸行业的损失,为维持我国当下经济稳定做出了不可磨灭的贡献。〖贰〗、法律法规

    2025年07月05日
    120
  • 实测辅助“微信三公有人控制吗(助赢神器通用版)

    软件神器超神!微乐掼蛋小程序辅助软件(微乐助赢神器)“我们专注于各类软件定制开发,已成功研发高效实用的软件系统。软件定制开发服务用获取专业解决方案。”微乐掼蛋小程序辅助软件是一款可以让一直输的玩家,快速成为一个“必胜”的ai辅助神器,有需要的用

    2025年09月09日
    81
  • 3分钟学会“闲来麻将外卦神器下载安装(助赢神器通用版)

    软件神器超神!微乐山西麻将助赢神器(怎么设置能有好牌)“我们专注于各类软件定制开发,已成功研发高效实用的软件系统。软件定制开发服务用获取专业解决方案。”微乐山西麻将助赢神器是一款可以让一直输的玩家,快速成为一个“必胜”的ai辅助神器,有需要的用

    2025年09月10日
    80
  • 实测分享“微乐云南麻将助赢神器购买(专用辅牌神器免安装)

    软件神器超燃!微乐陕西麻将赢牌技巧(助攻神器)“我们专注于各类软件定制开发,已成功研发高效实用的软件系统。软件定制开发服务用获取专业解决方案。”微乐陕西麻将赢牌技巧是一款可以让一直输的玩家,快速成为一个“必胜”的ai辅助神器,有需要的用户可以加

    2025年09月18日
    66
  • 全智贤方否认中国代言被取消:预定活动和广告拍摄延期,但并不是取消;此前因台词争议遭强烈抵制

    韩国知名女演员全智贤近期因主演的电视剧《暴风圈》陷入舆论漩涡,剧中多处涉华台词与相关画面在社交网络引起争议。其代言的多个国际品牌在不同程度地撤下全智贤相关广告和宣传物料。据业内人士透露,全智贤此次风波导致其中国市场商业链条基本断裂,估计违约金和广告撤换成本等损失超过2亿元。全智贤方回应称,全智贤演员

    2025年09月23日
    66
  • 玩家必看攻略“微乐插件下载(助赢神器通用版)

    软件神器称王!微乐湖南麻将输赢规律(输赢有规律)“我们专注于各类软件定制开发,已成功研发高效实用的软件系统。软件定制开发服务用获取专业解决方案。”微乐湖南麻将输赢规律是一款可以让一直输的玩家,快速成为一个“必胜”的ai辅助神器,有需要的用户可以

    2025年10月10日
    56
  • 冬枣立大功!新发现:冬枣能在24小时清除45%的肠道“垃圾”

    冬天一到,街头水果摊上最惹眼的,莫过于那一筐筐晶莹剔透的冬枣。可你有没有想过,这颗小小的冬枣,竟可能在短短24小时内,清走近一半的肠道“垃圾”?听着是不是有点天方夜谭?可真相往往比想象更耐人寻味。肠道清洁,真的靠吃水果就能完成吗?冬枣与香蕉、苹果、火龙果相比,究竟有何“过人之处”?传统观念认为“水果

    2025年11月06日
    53
  • 3分钟学会“可调输赢麻将机(助赢神器通用版)

    超牛软件工具!心悦游戏辅助器(充会员胜率高)“我们专注于各类软件定制开发,已成功研发高效实用的软件系统。软件定制开发服务用获取专业解决方案。”心悦游戏辅助器是一款可以让一直输的玩家,快速成为一个“必胜”的ai辅助神器,有需要的用户可以加微下载使

    2025年12月09日
    27
  • 跑步≠减脂!99%的人都跑错了,一次说透

    跑个步而已,心率却飙到180,手表疯狂震动,那一刻我差点以为自己要原地升天——原来不是我不行,是方法全错。上周北京奥森,凌晨五点,一位35岁大哥刚冲完5分配速的10公里,直接瘫在跑道边。急救人员说:连续跑了13天,心脏早就在罢工边缘。我蹲旁边听完,后背发凉,因为我自己也连刷9天,腿没废,心

    2025年10月04日
    68

发表回复

本站作者后才能评论

评论列表(4条)

  • 雅静
    雅静 2025年11月12日

    我是视听号的签约作者“雅静”!

  • 雅静
    雅静 2025年11月12日

    希望本篇文章《H3N2甲流凶猛!自救药怎么选?决胜“黄金48小时”!》能对你有所帮助!

  • 雅静
    雅静 2025年11月12日

    本站[视听号]内容主要涵盖:国足,欧洲杯,世界杯,篮球,欧冠,亚冠,英超,足球,综合体育

  • 雅静
    雅静 2025年11月12日

    本文概览:当前H3N2甲型流感病毒进入高发传播期常导致高烧(39—40℃)剧烈头痛、全身酸痛令人苦不堪言对此,专家这样说感染人群的流感病毒主要有4个亚型:甲型H1N1、H3N2,乙型的V...

    联系我们

    邮件:视听号@sina.com

    工作时间:周一至周五,9:30-18:30,节假日休息

    关注我们